Una pipeline per dare struttura alla crescita
Cliente: Swiss Helicopter Engineering
SETTORE
Industrial
SFIDA
Swiss Helicopter Engineering aveva sviluppato un prodotto altamente specializzato e già capace di attrarre l’interesse del mercato. La sfida era dare struttura a questa crescita, costruendo un processo chiaro per gestire richieste, offerte e post-vendita senza gravare sulle figure tecniche.
RISULTATI
Il progetto ha dato a SHE un sistema più chiaro e tracciabile per governare l’intero flusso commerciale e operativo, centralizzando le informazioni in HubSpot e rendendo più semplice la collaborazione tra team tecnici, commerciali e di supporto.
KEY PRODUCT
HubSpot
Swiss Helicopter Engineering è una realtà svizzera specializzata in soluzioni e progetti certificati per l'utilizzo in aviazione. Con sede a Gordola, opera con un team multidisciplinare che unisce competenze ingegneristiche, esperienza diretta sul campo e il supporto di uno dei maggiori gruppi aviation europei. Il suo approccio si fonda su sicurezza, affidabilità e capacità di tradurre esigenze operative complesse in soluzioni certificate e funzionali.
Sfida
Swiss Helicopter Engineering aveva tra le mani un prodotto forte: una soluzione aftermarket progettata per migliorare la visibilità del pilota verso il suolo durante operazioni complesse, come i lavori con cavo, il long-line e altre missioni ad alta precisione.
La qualità della proposta e il suo posizionamento competitivo hanno iniziato a generare un interesse crescente. A quel punto, la sfida non era creare domanda, ma strutturare un processo in grado di assorbirla. Richieste, verifiche di compatibilità, offerte, consegne e post-vendita dovevano trovare un flusso più chiaro, coerente e tracciabile.
Il nodo era tutto qui: proteggere il valore del know-how tecnico, evitando che fossero proprio le figure specialistiche a farsi carico, ogni giorno, delle attività operative e relazionali più ripetitive.
Soluzioni
Per sostenere questa crescita, abbiamo progettato un sistema commerciale e operativo costruito sui passaggi reali del processo di vendita. Partendo dall’infrastruttura HubSpot già presente, abbiamo riorganizzato il punto di ingresso delle richieste attraverso una landing page dedicata al prodotto e una strategia di attivazione veicolata da flyer, canali digitali e download della brochure tecnica.
Su questa base abbiamo strutturato una sales pipeline completa, capace di trasformare l’interesse iniziale in un flusso ordinato e governabile. Dalla raccolta del lead alla verifica di compatibilità tecnica, dalla formulazione dell’offerta alla chiusura della trattativa, fino al coordinamento della consegna, ogni fase è stata definita per dare continuità al processo e maggiore controllo operativo al team.
Il lavoro non si è fermato alla rappresentazione del funnel. Abbiamo introdotto regole operative precise, con proprietà dedicate, checkpoint obbligatori e criteri di avanzamento pensati per garantire che ogni trattativa procedesse solo in presenza delle informazioni necessarie, mantenendo allo stesso tempo la flessibilità richiesta da casi specifici, come quelli dei rivenditori.
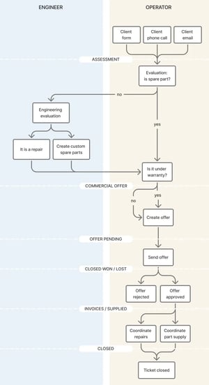
In parallelo, abbiamo costruito anche una after sales pipeline, con l’obiettivo di distinguere in modo chiaro le richieste gestibili direttamente dall’operatore da quelle che richiedono il coinvolgimento del team di ingegneri. Ne è nato un flusso tracciabile per governare ticket, garanzia, offerta, fatturazione, fornitura del pezzo e riparazione.
Sales Pipeline
Ogni nuova richiesta viene raccolta, qualificata e trasformata in un’opportunità concreta da valutare.
La compatibilità tecnica viene verificata attraverso una checklist che chiarisce subito vincoli, requisiti ed eventuali eccezioni.
Una volta confermata la fattibilità, il team prepara l’offerta sulla base delle specifiche emerse e delle condizioni operative richieste
L’offerta è stata inviata ed è in fase di valutazione, con allineamento su tempi, supporto e modalità di delivery
La trattativa si chiude con l’accettazione dell’offerta e il passaggio al coordinamento della consegna, oppure con la registrazione della perdita per tracciarne le motivazioni.
After sales pipeline

After sales pipeline

Risultati
I risultati più evidenti del progetto si vedono sul piano operativo. Oggi SHE dispone di un sistema più strutturato per gestire richieste commerciali, verifiche di compatibilità, offerte, consegne e attività post-vendita, con flussi chiari e responsabilità più ben distribuite tra area vendita, supporto e funzioni tecniche.
Il team ha iniziato inoltre a riportare in HubSpot relazioni e opportunità pregresse, ricostruendo lo storico dei clienti e consolidando in un unico spazio informazioni che prima risultavano più disperse.
Anche la collaborazione interna ne esce rafforzata. Il collegamento delle team inbox e la nuova organizzazione delle pipeline rendono più semplice il passaggio di informazioni tra persone diverse e gettano le basi per un’evoluzione precisa: permettere agli ingegneri di concentrare sempre di più il proprio tempo sulle attività a più alto valore tecnico.
"Avevamo bisogno di un sistema che ci aiutasse a gestire la crescita senza togliere focus al nostro lavoro tecnico. Oggi abbiamo un processo molto più chiaro, uno storico centralizzato delle relazioni e una base solida per coordinare in modo più efficace attività commerciali, delivery e post-vendita."
Matteo Confalonieri
Head of Office of Airworthiness
Se anche la tua azienda sta crescendo più in fretta dei processi che la sostengono, contattaci.